Please note the CIAT Complaints Procedure is intended to address the professional’s behaviour and to ensure that members/affiliates conduct themselves in a professional manner. It is important to note that this is not a legal proceeding, and whilst this may affect the professional’s status, CIAT does not have the power to award costs or force the member/affiliate to rectify any wrongdoings. If complainants are seeking financial redress or mediation they should pursue other avenues for a solution, either in addition to, or instead of, a complaint against the member or affiliate.
 

All members and affiliates have to adhere to CIAT’s Code of Conduct. In the unlikely event that any member or affiliate fails to reach the required standard of professional practice, the Institute has a procedure to deal with these occurrences.

The Institute cannot make a determination in relation to allegations of professional negligence against a member or affiliate, only allegations of breaches of its Code of Conduct.

It is also important to remember that the member or affiliate is not responsible for the workmanship of the contractor or sub-contractors, unless this is expressly covered within the terms of engagement.


Complaints procedures

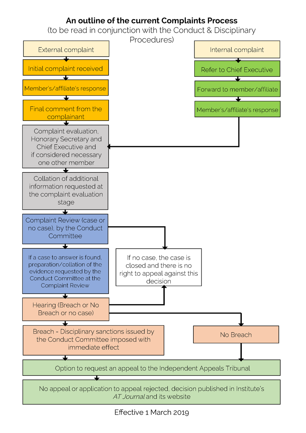
If you wish to make a complaint regarding any member or affiliate’s conduct, you are required to complete a Complaint Form, which can be accessed here. Alternatively, you can download a hardcopy version here.

It must identify the relevant clauses contained in the Code of Conduct which you, as the complainant, consider to have been breached by the member or affiliate. Each item should be accompanied with relevant evidence in support of the complaint, which is then sent to the member or affiliate who is entitled to a right of reply. The evidence provided should include the terms of engagement where applicable.

The Code of Conduct used will be the one in force at the time of the alleged breach. However, for instances where the project spans more than one Code and the complaint relates to the project, the Code of Conduct in force at the time of the original appointment will apply.

The Conduct Committee is then convened to investigate any alleged breaches of the Code of Conduct. The Conduct Committee has the power to determine, in the first instance, if there is a case to answer and/or whether further information is required. This takes place at a preliminary Hearing.

If it is found that there is a case to answer in relation to each alleged breach, then the issue is taken to a formal Hearing. The Conduct Committee has the power to reprimand, suspend or expel the member or affiliate.

N.B. - When completing the Complaint Form, please ensure that the correct Code of Conduct is referred to in all of the submitted documentation. You should endeavour to ensure the information and supporting documentation is submitted in a logical format. For the hardcopy version, please submit your completed and signed Complaint Form along with the supporting documentation to practice@ciat.global.

 


Professional conduct

The procedures outlined above are intended to address professional behaviour and to ensure that our members and affiliates conduct themselves in a professional manner. The Code of Conduct makes certain requirements of every member and affiliate, and it in turn has powers to expel, suspend or reprimand the member or affiliate for any breaches found.

It is important to understand that this is not a legal proceeding, and whilst this may affect the professional’s status, CIAT does not have the power to award costs or force the member or affiliate to rectify any wrongdoings. 

If you are seeking financial redress or mediation you should pursue other avenues for a solution, either in addition to, or instead of, a complaint against the member or affiliate.


Professional negligence

If you are seeking redress for specific work where you feel that the member  or affiliate has made mistakes leading to defective works, you could consider litigation. You will likely need to seek legal advice to pursue a claim against the professional. 

It is a mandatory requirement that all members and affiliates who offer/provide services to clients must obtain and maintain Professional Indemnity Insurance. This is an insurance against professional negligence. The details of the member/affiliate’s insurance are personal between them and their insurer and CIAT will not get involved in any claims. You should seek legal opinion and will need to address your claim directly with the member or afffiliate.


Alternative Dispute Resolution (ADR)

You may consider using an alternative method of Dispute Resolution.

The four main types of ADR available for solving a problem are: 

  • conciliation
  • mediation
  • arbitration
  • ombudsmen - in some consumer problems.

Various organisations run independent services which you may wish to consider. They would allow for a Mediator to come to a compromise between the parties. It should be noted that both parties have to agree to this course of action. If this is not possible, an Arbitrator may be appointed to make a legal determination upon the outcome and award costs as appropriate. You may also consider the method of adjudication.
 
Examples of such services that are run independently may be found here:

www.ciarb.org/disputes

www.cedr.com/consumer

However, there are numerous other organisations that can provide these services, and you should explore all that you can in order to appoint the organisation that suits you best.

These processes are independent of the Institute. Alternatively you may consider litigation. 


CIAT complaints flowchart.png

Click here to download a PDF version of the Complaints Process infographic